Product Summary
The SGA8343Z is a high performance Silicon Germanium Heterostructure Bipolar Transistor (SiGe HBT) designed for operation from DC to 6GHz. The SGA8343Z is optimized for 3V operation but can be biased at 2V for low-voltage battery operated systems. The SGA8343Z provides high gain, low NF, and excellent linearity at a low cost. The SGA8343Z can be operated at very low bias currents in applications where high linearity is not required. The matte tin finish on the lead-free package utilizes a post annealing process to mitigate tin whisker formation and is RoHS compliant per EU Directive 2002/95. This package is also manufactured with green molding compounds that contain no antimony trioxide nor halogenated fire retardants. Applications include: Analog and Digital Wireless Systems, 3G, Cellular, PCS, RFID, Fixed Wireless, Pager Systems, Driver Stage for Low Power Applications, Oscillators.
Parametrics
SGA8343Z absolute maximum ratings: (1)Collector Current (ICE): 72 mA; (2)Base Current (IB): 1 mA; (3)Collector - Emitter Voltage (VCE): 5 V; (4)Collector - Base Voltage (VCB): 12 V; (5)Emitter - Base Voltage (VEB): 4.5 V; (6)RF Input Power (PIN): 5 dBm; (7)Storage Temperature Range (TSTOR): -40 to +150 ℃; (8)Power Dissipation (PDISS): 350 mW; (9)operating Junction Temperature (TJ): +150 ℃.
Features
SGA8343Z features: (1)Available in Lead Free, RoHS Compliant, and Green Packaging (Z Part Number); (2)DC to 6GHz Operation; (3)0.9dB NFMIN at 0.9GHz; (4)24dB GMAX at 0.9GHz; (5)|GOPT|=0.10 at 0.9GHz; (6)OIP3=+28dBm, P1dB=+9dBm; (7)Low Cost, High Performance, Versatility.
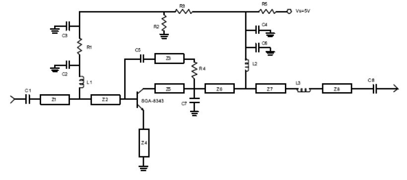
Diagrams

(Hong Kong)






