Product Summary
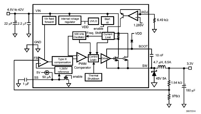
The LM22679TJE-ADJ+ Step-Down Voltage Regulator is a monolithic integrated circuit which provides all of the active functions for a stepdown (buck) switching regulator capable of driving up to 5A loads with excellent line and load regulation characteristics. High efficiency (>90%) is obtained through the use of a low ON-resistance N-channel MOSFET. The LM22679TJE-ADJ+ consists of a fixed 5V output and an adjustable version. The LM22679TJE-ADJ+ provides for an easy to use complete design using a minimum number of external components. The LM22679TJE-ADJ+ also has built in thermal shutdown and current limiting. The current limit threshold can be adjusted using an external resistor. An adjustable soft-start feature is provided by selecting an appropriate external soft-start capacitor. The applications of the LM22679TJE-ADJ+ are: (1)Industrial Control; (2)Telecom and Datacom Systems; (3)Embedded Systems; (4)Automotive Telematics and Body Electronics; (5)Conversions from Standard 24V, 12V and 5V Input Rails.
Parametrics
LM22679TJE-ADJ+ absolute maximum ratings: (1)VIN to GND: 43V; (2)SS, IADJ Pin Voltage: -0.5V to 7V; (3)SW to GND: -5V to VIN; (4)Boot Pin Voltage VSW: + 7V; (5)FB Pin Voltage: -0.5V to 7V; (6)Power Dissipation: Internally Limited; (7)Junction Temperature: 150℃; (8)Soldering Information: 260℃; (9)ESD Rating: ±2 kV; (10)Storage Temperature Range: -65℃ to +150℃.
Features
LM22679TJE-ADJ+ features: (1)Wide input voltage range: 4.5V to 42V; (2)Internally compensated voltage mode control; (3)Stable with low ESR ceramic capacitors; (4)100 mΩ N-channel MOSFET; (5)±1.5% feedback reference accuracy; (6)Switching frequency of 500kHz; (7)-40℃ to 125℃ operating junction temperature range; (8)Adjustable soft-start; (9)Adjustable current limit; (10)Integrated boot diode; (11)Fully WEBENCHR enabled; (12)Step-down and inverting buck-boost applications.
Diagrams

![]() |
![]() LM2202 |
![]() Other |
![]() |
![]() Data Sheet |
![]() Negotiable |
|
||||
![]() |
![]() LM2202M |
![]() |
![]() IC VIDEO AMP SYSTEM 20-SOIC |
![]() Data Sheet |
![]() Negotiable |
|
||||
![]() |
![]() LM2202MX |
![]() |
![]() IC VIDEO AMP SYS 230MHZ 20-SOIC |
![]() Data Sheet |
![]() Negotiable |
|
||||
![]() |
![]() LM2202N |
![]() |
![]() IC VIDEO AMP SYSTEM 20-DIP |
![]() Data Sheet |
![]() Negotiable |
|
||||
![]() |
![]() LM221 |
![]() Other |
![]() |
![]() Data Sheet |
![]() Negotiable |
|
||||
![]() |
![]() LM224 |
![]() Other |
![]() |
![]() Data Sheet |
![]() Negotiable |
|
||||
(Hong Kong)










